The goal of MBNMAdose is to provide a collection of
useful commands that allow users to run dose-response Model-Based
Network Meta-Analyses (MBNMA). This allows evidence synthesis of studies
that compare multiple doses of different agents in a way that can
account for the dose-response relationship.
Whilst making use of all the available evidence in a statistically robust and biologically plausible framework, this also can help connect networks at the agent level that may otherwise be disconnected at the dose/treatment level, and help improve precision of estimates(Pedder et al. 2021). It avoids “lumping” of doses that is often done in standard Network Meta-Analysis (NMA). All models and analyses are implemented in a Bayesian framework, following an extension of the standard NMA methodology presented by (Lu and Ades 2004) and are run in JAGS (Just Another Gibbs Sampler). For full details of dose-response MBNMA methodology see Mawdsley et al. (2016). Throughout this package we refer to a treatment as a specific dose or a specific agent.
A short introductory YouTube video from the ESMAR Conference 2021 can be found here
On CRAN you can easily install the current release version of
MBNMAdose from CRAN with:
install.packages("MBNMAdose")For the development version the package can be installed directly
from GitHub using the devtools R package:
# First install devtools
install.packages("devtools")
# Then install MBNMAdose directly from GitHub
devtools::install_github("hugaped/MBNMAdose")Functions within MBNMAdose follow a clear pattern of
use:
mbnma.network() and explore potential relationshipsmbnma.run().
Modelling of effect modifying covariates is also possibly using Network
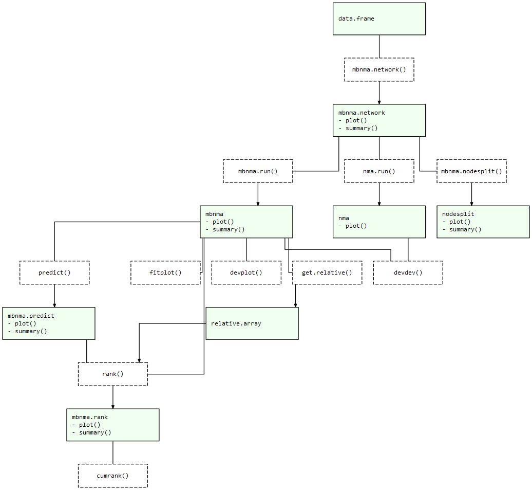
Meta-Regression.nma.nodesplit() and nma.run()predict()At each of these stages there are a number of informative plots that can be generated to help understand the data and to make decisions regarding model fitting. Exported functions in the package are connected like so:
MBNMAdose package structure: Light green nodes represent classes
and the generic functions that can be applied to them. Dashed boxes
indicate functions that can be applied to objects of specific
classes 